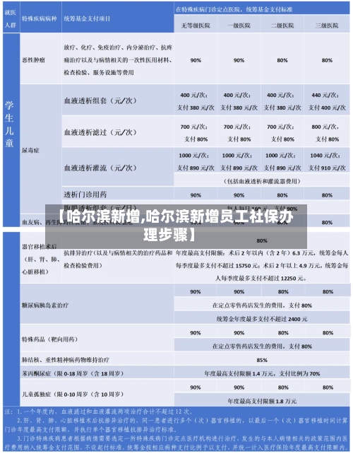
【哈尔滨新增,哈尔滨新增员工社保办理步骤】
哈尔滨市新增企业养老保险缴费基数
〖壹〗 、哈尔滨市2025年新增企业养老保险缴费基数为:比较高22710元,最低4542元。全省统一计发基数 根据黑龙江省人力资源和社会保障厅的相关通知 ,2025年度全省缴纳企业职工基本养老保险费及计发基本养老金使用的上年度全口径城镇单位就业人员平均工资为90840元 。由此,上年度全口径城镇单位就业人员月平均工资为7570元。

〖贰〗、00%档:月缴费基数为7570元×100%=7570元,对应月缴费金额为1514元。300%档:月缴费基数为7570元×300%=22710元,对应月缴费金额为4542元。职工社保(单位+个人)缴费基数职工社保的缴费基数统一以社平工资的60%-300%为上下限 ,具体基数为4206元 。
〖叁〗、在哈尔滨市,单位每月缴纳养老保险1090元属于企业职工养老保险的中等偏上档次。2025年哈尔滨企业职工养老保险缴费基数范围为4542元(下限) - 22710元(上限),单位缴费比例为16%。经计算 ,单位月缴1090元对应的缴费基数约为6815元,处于基数范围的中高位 。
〖肆〗、养老保险:个人缴纳8%,即3858元×8%=3064元/月;医疗保险:个人缴纳2% ,即3858元×2%=716元/月;失业保险:个人缴纳0.5%,即3858元×0.5%=129元/月。合计:个人每月最低缴纳约4009元。
〖伍〗 、养老保险 最低档次缴费基数为4206元,比较高档次缴费基数为21030元 。缴费比例为单位20% ,个人8%。灵活就业人员如果选取最低档次缴费,每月需增加66元,全年则需多付832元。医疗保险 缴费比例为个人2% ,单位8% 。2023-2024年的缴费基数为3764元,单位缴纳10129元,个人缴纳1297元。
【星医百】哈尔滨感染链条又延长了!曾光:不认为现在需要封城!
哈尔滨感染链条延长,已致至少42人感染 ,曾光教授认为当前无需封城。以下是详细情况:感染链条延长情况整体感染规模:哈尔滨1人传染36人的感染链条进一步延长 。从4月9日开始,与哈医大一院和哈尔滨市二院密切相关的确诊病例从最初的本土确诊病例1例、无症状感染者3例迅速蔓延。
二级运动员可报考,哈尔滨体育学院2024年体育单招新增招生项目
〖壹〗、哈尔滨体育学院2024年体育单招新增项目中,摔跤(自由式 、古典式)和拳击2个项目允许二级运动员报考。新增项目及报考条件2024年新增的摔跤(自由式、古典式)和拳击项目明确允许具备二级运动员技术等级称号的考生报考 ,报考门槛较为友好。
〖贰〗、024年,哈尔滨体育学院增加了摔跤(自由式 、古典式)和拳击两个招生项目,二级运动员即可报名 。取消了柔道项目的招生。排球项目的报考条件由二级运动员调整为一级运动员 ,手球项目新增仅招女子的报考条件。
〖叁〗、哈尔滨体育学院:在9个冬季项目中开展招生,考生满足二级运动员(含)以上技术等级称号即可报考 。首都体育学院:2024年体育单招简章中虽提高报考门槛,但仍有2个冬季项目可供选取 ,满足二级运动员(含)以上技术等级称号的考生可报考。
〖肆〗、025年,哈尔滨体育学院体育单招文化成绩最低录取控制线为180分,体育专项成绩最低录取控制线为40分。对于具有一级运动员技术等级的考生 ,文化成绩最低控制线可降低30分;对于获得运动健将技术等级的考生,文化成绩最低控制线可降低50分 。
〖伍〗 、黑龙江2025年体育单招可以报考哈尔滨体育学院的运动训练专业和武术与民族传统体育专业。具体招生情况如下:哈尔滨体育学院:该学院2025年体育单招计划招生530人(含保送)。其中,运动训练专业计划招生445人,武术与民族传统体育专业计划招生85人 。
〖陆〗、二级运动员2024年可以报考体育单招。近期有考生和家长询问关于2024年以后二级运动员是否无法再报考体育单招的问题 ,对此,可以明确的是:截止近来官方并没有发布过关于取消或者改革体育单招的文件,该消息是谣言。

又一地!一例阳性!曾乘高铁 、飞机!轨迹涉2省3市!
021年9月21日 ,哈尔滨市巴彦县报告新增1例新冠病毒阳性感染者,其活动轨迹涉及江西吉安、南昌及黑龙江哈尔滨2省3市,具体轨迹及防控措施如下:感染者行程轨迹 9月7日:从吉安市乘坐G492高铁至南昌 ,转乘3U8266航班抵达哈尔滨机场;入住道里区中央大街君逸酒店 。
引言:近来,辽宁营口出现了一例新增无症状感染者,这名患者曾在6月30号入境 ,然后在广州市进行了一定的集中隔离,再通过排查之后去乘坐航班飞往长春,是居家三天隔离 ,再通过乘坐列车返回营口。
检测结果:4月15日上午,在潮汕高铁站核酸检测初筛阳性,经汕头市疾控中心复核为阳性,诊断为无症状感染者。行程轨迹:4月13日11:18-20:32:从上海虹桥高铁站乘坐D2283次动车(14车厢12C)抵达潮汕高铁站。4月13日20:32-23:40:在潮汕高铁站临时观察点接受落地防疫排查 。
行程轨迹:2月21日6时30分 ,乘坐公司包车(车牌号苏MZ1893)从集中隔离点(尚客优品酒店-金港装饰城店)前往泰州车站。2月21日7时左右抵达泰州车站,7时55分乘坐G882次高铁(3车厢08C),11时29分到达济南西站 ,后由专车转运至济南市集中隔离服务点。
尔滨更懂你,冰雪大世界新增全感元宇宙沉浸体验项目
〖壹〗、哈尔滨冰雪大世界新增全感元宇宙沉浸体验项目,通过前沿科技手段为游客打造虚实融合的冰雪娱乐新场景,进一步推动冰雪经济与数字技术的深度融合 。全感元宇宙VR沉浸式活动体验的核心内容冰雪大世界在四季项目场馆内新增了全感元宇宙VR沉浸式活动体验和数字冰雪奇趣探索馆。
〖贰〗、核心体验:冰火交融的极致享受超6000㎡养生中心:景区内分布数十个功能各异的温泉泡池 ,涵盖中药养生 、按摩理疗、儿童戏水等主题,满足不同人群需求。冰火两重天:在零下30℃的严冬中,室外泡池被冰雪覆盖 ,身体浸入滚烫温泉的瞬间,冷热对比的刺激感与蒸汽氤氲的视觉冲击,形成南方难以复制的独特体验 。
〖叁〗、尔滨冰雪大世界的游玩项目非常多 ,今冬的哈尔滨冰雪大世界还为极速冰滑梯增设全暖区等候大厅,配备各类服务,让游客在排队等候的时候,身暖心更暖 ,具体项目如下。3D感应冰面 3D感应冰面,是冰雪大世界今年最新引进的互动娱乐冰景。