【北京仅剩4个中风险地区,北京仅剩4个中风险地区是哪里】
北京中风险地区有哪些最新
〖壹〗 、截至近来 ,全国中高风险地区名单如下:高风险地区9个,中风险地区167个 。

〖贰〗、截至2022年6月15日20时,北京市共有高风险0个 ,中风险地区4个:朝阳区十八里店乡吕家营村(新)、朝阳区崔各庄乡京旺家园第二社区 、朝阳区平房乡姚家园东社区、朝阳区平房乡姚家园西社区。

〖叁〗、中风险地区(24个):分布在内蒙古呼伦贝尔市 、江苏苏州市、广西百色市、黑龙江黑河市、天津河北区 、广东深圳市、辽宁葫芦岛市等地。总结:北京行程码摘星标志着全市疫情防控取得阶段性成果,但居民仍需关注后续风险等级变化,遵守最新防疫政策 。
〖肆〗、北京海淀区中高风险地区名单具体如下:高风险(7个):海淀区(1个)北太平庄街道金晖远洋社区远洋风景小区。朝阳区(1个);南磨房乡南新园社区。房山区(5个)房山区长阳镇韵达快递长阳分部;房山区韩村河镇五侯村;阎村镇北京理工大学房山分校;房山区拱辰街道世茂维拉社区;石楼镇石楼村 。
〖伍〗 、月21日16时至1月22日16时 ,北京市新增9例本土新冠肺炎确诊病例(轻型8例、普通型1例,含1例无症状感染者转确诊)和3例本土无症状感染者;丰台区玉泉营街道万柳园小区因近14天累计报告8例本土确诊病例,被调整为高风险地区。
〖陆〗、从本地病例情况来看,北京存在新增本土感染者的情况。例如 ,在5月19日15时至20日15时这一时间段内,北京新增本土感染者54例,这些感染者涉及丰台 、海淀、房山等5个区。这表明在近期内 ,北京部分区域有本地病例的出现,符合疫情重点地区判定标准中关于14天内发生本地病例这一条件 。
北京中高风险地区最新名单最新
截至近来,全国中高风险地区名单如下:高风险地区9个 ,中风险地区167个。
截至4月27日17时,北京房山区疫情风险等级名单如下:高风险地区:窦店镇于庄村(原中风险调整为高风险)窦店镇燕都世界名园社区(新)中风险地区:窦店镇小高舍村(新)窦店镇田家园村 全市其它地区均为低风险地区。
月21日16时至1月22日16时,北京市新增9例本土新冠肺炎确诊病例(轻型8例、普通型1例 ,含1例无症状感染者转确诊)和3例本土无症状感染者;丰台区玉泉营街道万柳园小区因近14天累计报告8例本土确诊病例,被调整为高风险地区 。
近期到过南京市 、张家界市、郑州市等中高风险地区的返京来京人员,或通过各种渠道了解到自己可能是密切接触者的人员 ,请务必主动向所在社区(村)及单位报告,配合落实各项防控措施。当前疫情形势:由南京禄口世界机场始发的新一轮本土新冠疫情已蔓延至辽宁、安徽 、湖南、北京等十余个省份。
北京的中风险地区有哪些
截至近来,全国中高风险地区名单如下:高风险地区9个,中风险地区167个 。
高风险地区:丰台区花乡、新村街道;大兴区西红门镇、黄村镇。中风险地区:覆盖丰台 、大兴、东城、西城等12个区 ,包括丰台街道 、南苑乡、大兴区魏善庄镇等。上述区域已实施封闭管理、全员核酸检测及环境消杀等措施,部分社区采取“足不出户”管控,以阻断传播链条 。
截至6月7日24时 ,北京市高风险地区已清零,丰台区1地 、房山区1地风险等级下调,丰台区自6月9日起转入常态化疫情防控。 以下是具体信息:北京高风险地区清零截至2022年6月7日24时 ,北京市疾控中心评估后,对丰台区、房山区部分地区风险等级进行调整。
截至2022年6月15日20时,北京市共有高风险0个 ,中风险地区4个:朝阳区十八里店乡吕家营村(新)、朝阳区崔各庄乡京旺家园第二社区 、朝阳区平房乡姚家园东社区、朝阳区平房乡姚家园西社区 。
北京海淀区中高风险地区名单具体如下:高风险(7个):海淀区(1个)北太平庄街道金晖远洋社区远洋风景小区。朝阳区(1个);南磨房乡南新园社区。房山区(5个)房山区长阳镇韵达快递长阳分部;房山区韩村河镇五侯村;阎村镇北京理工大学房山分校;房山区拱辰街道世茂维拉社区;石楼镇石楼村。
据中国政府网疫情风险等级查询服务消息,截至6月19日15时,北京市又有1个街道升级高风险地区 ,为大兴西红门镇,2个街道升级为中风险地区,分别为西城区展览路街道、大兴区清源路街道 。
北京有中风险地区吗
截至近来,全国中高风险地区名单如下:高风险地区9个 ,中风险地区167个。
另有2例确诊病例终审时间计入11月11日数据统计(实际检测时间为11月10日23时45分,终审时间为11月11日0时6分)。截至11月11日,北京市共有中风险地区3个:昌平区北七家镇宏福苑社区 、昌平区天通苑北街道天通北苑第二社区、海淀区西三旗街道富力桃园C区 ,全市其他地区均为低风险地区 。
中风险地区存在一定的疫情传播风险,居家观察可以让这些人员在相对独立的环境中生活,减少与外界的接触 ,降低疫情传播的可能性。但对于不具备居家观察条件的人员,如居住环境拥挤、无法保证单人单间等,集中观察是更安全、更有效的防控方式。
北京有中风险地区 。截至2022年10月2日北京中风险地区大兴区黄村镇狼垡一村除高风险区以外的其他行政区域。
北京朝阳区是低风险地区。但是位于朝阳区六里屯街道八里庄北里东社区 、朝阳区小红门乡肖村是中风险地区 。最新疫情高中低风险等级区域的划分标准是什么 什么是高中低风险地区 高风险区域:指的是累计新冠病例超过了50例 ,同时14天内是有聚集性疫情发生。
非中高风险区域的居民,可以适度出门活动,但要保证不聚集 ,尤其上班更要避免聚集。保持通风和消毒 。长时间没有出现过病例的区域,在无人或人流较少的区域可以适时运动一下。处在曾经出现过风险隐患区域的居民,应该谨慎出行,除必要的上下班和生活需要 ,尽量不出行。出行要注意防护,戴好口罩。
2022年5月28日起北京中高风险地区最新名单
022年5月28日北京疫情中高风险地区名单:高风险地区:北京市朝阳区(1个):南磨房(地区)乡南新园社区 。北京市房山区(5个):北京理工大学房山分校;长阳镇韵达快递长阳分部;韩村河镇五侯村;拱辰街道世茂维拉社区;石楼镇石楼村。北京市海淀区(1个):北太平庄街道金晖远洋社区远洋风景小区。
高风险地区升级情况截至2022年5月2日24时,以下地区因近14天累计报告本土确诊病例数达到标准 ,由中风险地区升级为高风险地区:朝阳区十八里店乡周家庄村:累计报告6例本土确诊病例 。房山区长阳镇加州水郡东区社区金桥世界公寓:累计报告7例本土确诊病例。
022年5月27日起,北京市朝阳区十八里店乡周家庄村、房山区阎村镇大紫草坞村两地风险等级由高风险地区降为中风险地区。信息来源:5月27日北京市第347场新冠肺炎疫情防控工作新闻发布会 。具体调整情况:朝阳区十八里店乡周家庄村:近14天累计报告2例本土确诊病例,即日起由高风险地区降为中风险地区。
降级为中风险地区朝阳区潘家园街道松榆里社区:截至2022年5月7日24时 ,近14天累计报告5例本土确诊病例。经市疾控中心评估,按照《北京市新冠肺炎疫情风险分级标准》,本市即日起将其由高风险地区降为中风险地区 。
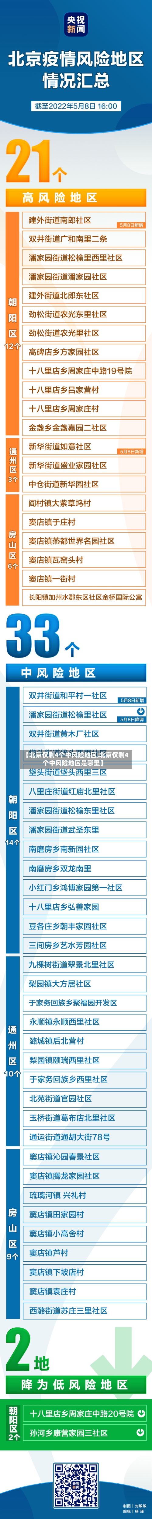
高风险地区(7个):朝阳区:潘家园街道松榆里社区、松榆西里社区 、十八里店乡周家庄中路19号院、高碑店乡方家园社区、双井街道广和南里二条。房山区:窦店镇于庄村 、燕都世界名园社区。
